ЖЕНДЭРТ СУУРИЛСАН ХҮЧИРХИЙЛЭЛТЭЙ ТЭМЦЭХ 16 ХОНОГИЙН АЯН”
Хууль – Нийтийн мэдээллийн ил тод байдлын тухай
Хууль – Төрийн хяналт шалтгалтын тухай
Хууль – Төсвийн тухай
Police Supports Peaceful Protestors in Los Angeles
2025-12-06
Эхлэл
Бидний тухай
Байгууллагын танилцуулга
Даргын мэндчилгээ
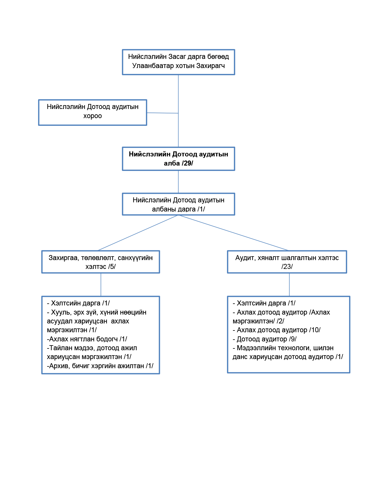
Байгууллагын бүтэц
Алба хаагчдын мэдээлэл
Мэдээ
Тайлан
Шилэн данс
Эрх зүйн акт
Үндсэн үйл ажиллаанд удирдлага болгож буй эрх зүйн баримт бичиг
Хууль тогтоомж
Бүтэц, орон тоо баталсан эрх зүйн акт
Албан тушаалын тодорхойлолт
Захиргаа төлөвлөлт, санхүүгийн хэлтэс
Аудит, хяналт шалгалтын хэлтэс
Статистик мэдээ
Өргөдөл, гомдол
Мэдэгдэл
Дэлгэрэнгүй
Шинэ мэдээ
ЖЕНДЭРТ СУУРИЛСАН ХҮЧИРХИЙЛЭЛТЭЙ ТЭМЦЭХ 16 ХОНОГИЙН АЯН”
Dec 19, 2024
Хууль – Нийтийн мэдээллийн ил тод байдлын тухай
Dec 18, 2024
Хууль – Төрийн хяналт шалтгалтын тухай
Dec 18, 2024
Хууль – Төсвийн тухай
Dec 18, 2024
Police Supports Peaceful Protestors in Los Angeles
Jun 21, 2022
It Possible to Re-Open Schools in Spring 2021?
Jun 21, 2022
COVID19 Restrictions in Large Gatherings and Churches
Jun 21, 2022
A Possible Moratorium on Federal Death Roll Prisoners
Jun 21, 2022
Quality Assurance of the Call Regarding “Additional” Votes
Jun 21, 2022
Demographic Crisis After the Pandemic
Jun 21, 2022
Social and Economic Equality
Jun 21, 2022
Everything Was Wrong with Election 2020
Jun 21, 2022
Top 5 Reasons to Go Outside
Jun 21, 2022
The Pressure of “Trumpism”: How It Has Set
Jun 21, 2022
Should the Impeachment Trial Be Changed?
Jun 21, 2022
Food allergy prevent startup Set
Jun 21, 2022
Food allergy prevent startup Set, Food raises
Jun 21, 2022
Bell’s Naked Chicken Chal is Back on
Jun 21, 2022
Avocado consum hits record highs, driven by health
Jun 21, 2022
Big Food hit pause switching to natural
Jun 21, 2022
Food unlocks secret to healthy eating and
Jun 21, 2022
Instant Pot Recipes That Make Meals Lot Easier
Jun 21, 2022
19 Cold Soup Recipes for Hot Summer Days
Jun 21, 2022
Making Chocolate Cake Recipes From Scratch
Jun 21, 2022
Аудитор нь дараах ажлын горимуудыг ашиглан нотлох баримтыг
Jun 21, 2022
What if I have no experience design copywrite?
Jun 20, 2022
How do I get started Locking and Unlock
Jun 20, 2022
In the 1930s, as today, the shift to
Jun 20, 2022
In the 1930s, as today, the shift to
Jun 20, 2022
The Free AI Copywriting Tool For Everything?
Jun 20, 2022
The Free AI Copywriting Tool For Everything
Jun 20, 2022
African ations Are Singing To Save Their Wildlif
Jun 20, 2022
What if I have no experience design copywrite?
Jun 20, 2022
Finally found a work computer That’s practicall
Jun 20, 2022
Finally found a work computer setup That’s practically
Jun 20, 2022
The Best Ways to Start aMotoport Rider Career
Jun 20, 2022
How childhood infectionsmay year 2021 Section
Jun 20, 2022
Squarespace is the platfo build beautiful website.
Jun 20, 2022
Increase traffic your blog with Squarespace mail
Jun 20, 2022
Travelling as a way of self discovery and
Jun 20, 2022
How to choose the right customer for your
Jun 20, 2022
How to optimize images in Word for faster
Jun 20, 2022
Finally found a work computer That’s practically perfect
Jun 20, 2022
Runtastic is a blog powered by adidas that
Jun 20, 2022
One play off semi-final triumph, as well
Jun 20, 2022
Finally found computer That’s practically
Jun 20, 2022
Aston Villa Welcome Liverpool In The Premier League
Jun 20, 2022
Were The 2021 Bengals a fluke or a
Jun 20, 2022
the secret of BuzzFeed’s success has a lot
Jun 14, 2022
In Fact certainly influenced Seldes the leftist journalist
Jun 14, 2022
Blogging may be a fun hobby for Tumblr
Jun 14, 2022
Have a look through a handful of the
Jun 14, 2022
The most popular news blogs on the internet
Jun 14, 2022
Your customers care about. For example, as and
Jun 14, 2022
Даргын тушаал
Jun 14, 2022
It’s good for SEO to create content clusters
Jun 14, 2022
To nurture people in this stage you should
Jun 14, 2022
Develop deeper relationship With each
Jun 14, 2022
ptimized. To rank in the SER search engine
Jun 14, 2022
Finally found Pc Programm That’s practically perfect
Jun 14, 2022
Finally found a work computer That’s practically perfect
Jun 14, 2022
Provide the insight and support needed to
Jun 09, 2022
Provide the insight and support needed to
Jun 09, 2022
A great experience goes beyond the purcha
Jun 09, 2022
Дотоод аудитын хороо
Jun 09, 2022
There are several differences between outbound and
Jun 09, 2022
stomer succeed and maintain a valuable relationship.
Jun 09, 2022
The heart of inbound marketing helping
Jun 09, 2022
Inbound marketing is a marketing approach
Jun 09, 2022
Your Buyers and Building Target Account Tol
Jun 09, 2022
with useful content and experiences tailored
Jun 09, 2022
How To Organize And Write Content For
Jun 09, 2022
including io9, Jezebel Lifehacker More
Jun 09, 2022
before he was sought out by Weblogs Inc.
Jun 09, 2022
Gizmodo was launched in 2002 by Peter Rojas
Jun 09, 2022
Delivering information and news about consumer electronics
Jun 09, 2022
Formerly the Gaw Media network,Internet
Jun 09, 2022
reviews, and features on about technology.
Jun 09, 2022
talented team helps prod some of the best
Jun 09, 2022
he most popular blogs on the web today.
Jun 09, 2022
It now runs on the free blogging platform
Jun 09, 2022
the blog include climate politics, lgbq issue,
Jun 09, 2022
Eco mobility аянд нэгдэж байна.
Jun 09, 2022
“7:4:10” сургалт ““Төрийн албан хаагчийн ёс зүй” (гомдол,
May 28, 2022
Дотоод аудитын хороо
May 28, 2022
Төрийн болон орон нутгийн өмчийн ашиглалт, зарцуулалтад хяналт,
May 28, 2022
The inbound marketing methodology method of drawing the
May 28, 2022
Finally found a work computer That’s practically perfect
May 26, 2022
he most popular blogs onthe web today.
May 25, 2022
which has grown to takeits place among the
May 25, 2022
Next Web Conference which was initially
May 25, 2022
ӨНӨӨДӨР “ОЛОН УЛСЫН ХҮНИЙ ЭРХИЙН ӨДӨР”
May 25, 2022
ЖЕНДЭРТ СУУРИЛСАН ХҮЧИРХИЙЛЭЛТЭЙ ТЭМЦЭХ...
Хууль – Нийтийн мэдээллийн...
Хууль – Төрийн хяналт...
Хууль – Төсвийн тухай
Police Supports Peaceful Protestors...
It Possible to Re-Open...
# Tags
Brave
Business
Fashion
Feature
Food
Lifestyle
Link
Music
Politics
Sports
Tech
Topic
Trending
Video
аудит
аян
жендэр
Олон
өнөөдөр
хүний
эрх
Нийслэлийн Дотоод Аудитын Газар
>
Байгууллагын бүтэц
Байгууллагын бүтэц
Байгууллагын бүтэц